Jim2Commerce Stock – Embroidery Setup

Back Top Prev Next Print

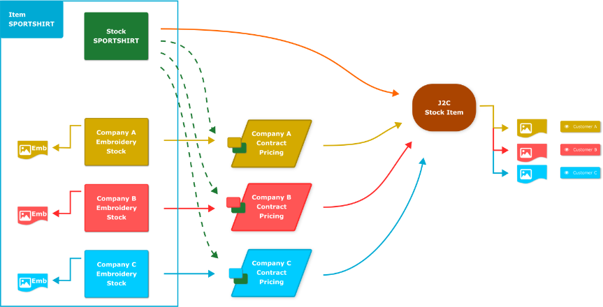
The following explains how to set up apparel products that include embroidery items assigned to them, and different artwork linked to multiple customers.

 

embroid

 

hmtoggle_arrow1Create a stock code

 

hmtoggle_arrow1Create embroidery stock code

 

hmtoggle_arrow1Contract pricing

 

hmtoggle_arrow1Extra embroideries

 

hmtoggle_arrow1Embroideries for different customers

 

hmtoggle_arrow1Item setup

 

hmtoggle_arrow1Assign embroideries to Item

 

hmtoggle_arrow1Jim2Commerce sync

 

hmtoggle_arrow1Product Presentation

 

hmtoggle_arrow1Create similar Item

 

Further information

Jim2Commerce Setup Guide

Jim2Commerce Quick Reference Guides

Jim2Commerce Affiliates

Jim2Commerce Banners

Jim2Commerce Bulk Ordering

Jim2Commerce Contact Us Maps Setup

Jim2Commerce Content Management

Jim2Commerce Customer Specific Catalogues

Jim2Commerce Internal User Setup Impersonation

Jim2Commerce Freight

Jim2Commerce Linked Parent Child Portal Setup

Jim2Commerce Mega Menu

Jim2Commerce Products

Jim2Commerce Product Specifications Strategy

Jim2Commerce Refill Ordering

Jim2Commerce Return Requests

Jim2Commerce Ship Address Management

Jim2Commerce Stock – Attachments

Jim2Commerce Store Locator Documentation

Jim2Commerce Virtual Product Setups